2024年中国半导体硅片行业市场前景预测研究报告
中商情报网讯:半导体硅片是生产集成电路、分立器件、传感器等半导体产品的关键材料,是半导体产业链基础性的一环。当前,随着全球终端市场需求回暖,特别是新能源汽车、5G通讯等新兴领域的蓬勃发展,国内半导体硅片市场正迎来积极的复苏态势,半导体硅片行业前景广阔。
半导体硅片,又称硅晶圆片,是指以多晶硅为原材料,利用单晶硅制备方法形成硅棒,再经过切割而成的薄片。根据尺寸分类,半导体硅片的尺寸(以直径计算)主要有50mm(2英寸)、75mm(3英寸)、100mm(4英寸)、150mm(6英寸)、200mm(8英寸)与300mm(12英寸)等规格;根据制造工艺分类,半导体硅片主要可以分为抛光片、外延片与以 SOI 硅片为代表的高端硅基材料。
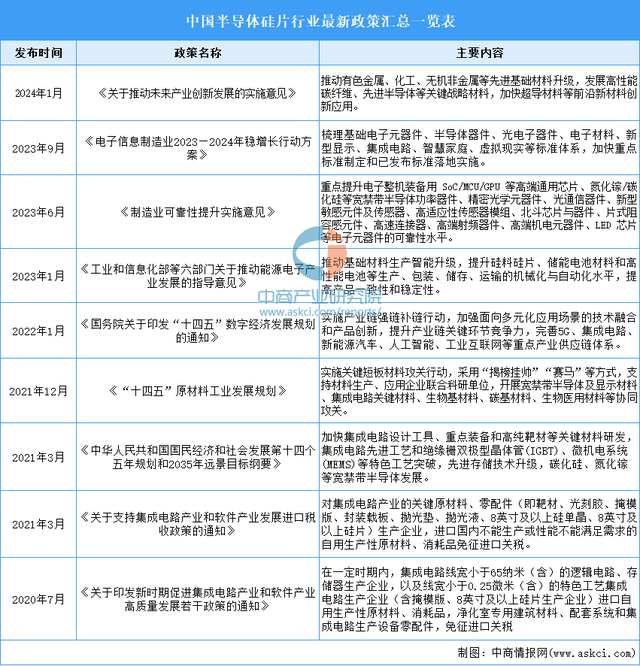
半导体硅片行业是国内重点鼓励发展的产业,是支撑经济社会发展和保障国家安全的战略性和基础性产业。近年来,我国政府相关部门颁布了一系列政策法规支持行业的发展,相关文件的主要内容如下:
受终端市场需求疲软影响,全球半导体硅片出货面积有所下降。中商产业研究院发布的《2024-2029年全球及中国半导体硅片产业发展趋势分析及投资风险预测报告》显示,2023年全球半导体硅片出货面积为126.02亿平方英寸。2024年上半年,在AI热潮带动下全球半导体硅片市场逐渐复苏,出货量达到58.69亿平方英寸。中商产业研究院分析师预测,2024年全年全球半导体硅片出货面积将达到130亿平方英寸。
数据来源:SEMI、中商产业研究院整理
中商产业研究院发布的《2024-2029年全球及中国半导体硅片产业发展趋势分析及投资风险预测报告》显示,2023年全球半导体硅片市场规模达121亿美元,较上年减少12.11%。未来在全球宏观经济环境相对疲软的情况下,受新能源汽车、5G 移动通信、人工智能、大数据等终端市场的驱动,全球半导体行业仍然将保持较高的市场需求。中商产业研究院分析师预测,2024年全球半导体市场规模将达到130亿美元。
尽管目前主要半导体硅片企业均已启动扩产计划,但其预计产能长期来看仍无法完全满足芯片制造企业对半导体硅片的增量需求,叠加中长期供应安全保障考虑,国内半导体硅片行业仍将处于快速发展阶段。中商产业研究院发布的《2024-2029年全球及中国半导体硅片产业发展趋势分析及投资风险预测报告》显示,2019-2023年中国半导体硅片市场规模从77.10亿元增至123.30亿元,年均复合增长率达12.45%。中商产业研究院分析师预测,2024年中国半导体硅片市场规模将达到131亿元。
从进出口情况来看,2023年中国半导体硅片进口额大幅下降,出口额同比持平。中商产业研究院发布的《2024-2029年全球及中国半导体硅片产业发展趋势分析及投资风险预测报告》显示,2023年中国大陆半导体硅片进口金额达到26.34亿美元,同比下降19.7%,出口金额达63.8亿美元,同比持平。
半导体硅片行业是寡头垄断的行业,长期以来被全球前五大硅片厂商垄断,包括日本的信越化学和SUMCO、中国台湾环球晶圆、德国Siltronic和韩国SKSiltron,上述五家企业合计占据90%以上的市场份额。
资料来源:Omdia、中商产业研究院整理
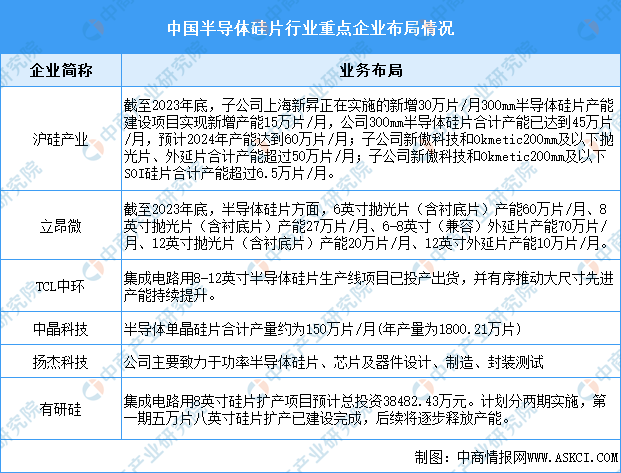
与国际主要半导体硅片供应商相比,中国大陆半导体硅片厂商市场份额较小,技术工艺水平以及良品率控制等与国际先进水平相比仍具有显著差距。国内半导体硅片龙头企业沪硅产业、立昂微、TCL中环、中晶科技等,相关产能及业务布局情况如下图所示:
上海硅产业集团股份有限公司是国内规模最大、技术最全面、国际化程度最高的半导体硅片企业之一,目前产品类型涵盖300mm抛光片及外延片、200mm及以下抛光片及外延片、SOI硅片、压电薄膜衬底材料等,产品广泛应用于存储芯片、图像处理芯片、通用处理器芯片、功率器件、传感器、射频芯片、模拟芯片、分立器件等领域。2023年,沪硅产业实现营业收入31.90亿元,同比下降11.39%;归母净利润为1.87亿元,同比下降42.61%。
沪硅产业主营产品包括200mm及以下尺寸半导体硅片、300mm半导体硅片,2023年分别实现营收14.52亿元、13.79亿元,分别占比45.50%、43.21%。
杭州立昂微电子股份有限公司是2002年在杭州经济技术开发区注册成立的专注于集成电路用半导体材料、半导体功率芯片、集成电路芯片设计、开发、制造、销售的高新技术企业。立昂微主营业务产品主要分三大板块:分别是半导体硅片、半导体功率器件芯片、化合物半导体射频芯片。2023年,立昂微实现营业收入26.90亿元,同比减少7.71%;归属于上市公司股东的净利润为6575.25万元,同比减少90.44%。
2023年,立昂微主营产品中,半导体硅片实现营收15.01亿元,同比下降14.03%,占营业收入的55.82%。
TCL中环是硅片龙头之一,主营半导体硅片、半导体功率和整流器件、导体光伏单晶硅片、光伏电池及组件的研发、生产和销售,主要产品包括半导体材料、半导体器件、半导体光伏材料、光伏电池及组件、高效光伏电站项目开发及运营。2023年,TCL中环实现营业收入591.46亿元,同比减少11.74%;归属于上市公司股东的净利润为34.16亿元,同比减少49.90%。
分产品来看,2023年TCL中环主营业务中,光伏硅片收入437.91亿元,占营业收入的74.04%;光伏组件收入93.09亿元,占营业收入的15.74%;其他硅材料收入35.93亿元,占营业收入的6.07%;光伏电站收入4.63亿元,占营业收入的0.78%。
浙江中晶科技股份有限公司是一家专业从事半导体硅材料及其制品研发、生产和销售的国家高新技术企业。公司目前的主要产品为半导体硅材料及其制品,产品涵盖半导体晶棒、研磨片、化腐片、抛光片、半导体功率芯片及器件等。2023年,中晶科技主营收入3.48亿元,同比上升3.06%;归母净利润亏损3406.57万元,同比下降275.55%。
分产品来看,2023年中晶科技主营业务中,半导体单晶硅片实现营收1.61亿元,占总营业收入比重的46.32%。
扬州扬杰电子科技股份有限公司集研发、生产、销售于一体,专业致力于功率半导体硅片、芯片及器件设计、制造、封装测试等中高端领域的产业发展。公司主营产品主要分为三大板块,具体包括材料板块(单晶硅棒、硅片、外延片)、晶圆板块(5吋、6吋、8吋等各类电力电子器件芯片)及封装器件板块(MOSFET、IGBT、SiC系列产品等)。产品广泛应用于汽车电子、清洁能源、5G通讯、安防、工业、消费类电子等诸多领域,为客户提供一站式产品、技术、服务解决方案。2023年,扬杰科技实现营业总收入54.10亿元,同比增长0.12%;归母净利润9.24亿元,同比下降12.85%。
分产品来看,2023年扬杰科技主营业务中,半导体器件收入46.24亿元,占营业收入的85.48%;半导体芯片收入4.88亿元,占营业收入的9.02%;半导体硅片收入1.73亿元,占营业收入的3.20%。
我国政府一直将半导体产业视为国家重点支持的战略性产业之一。近年来,政府出台了一系列激励政策以促进半导体硅片行业的发展,包括财政支持、税收优惠和研发资金等。例如,《中华人民共和国国民经济和社会发展第十四个五年规划和2035年远景目标纲要》中明确提出,要加快集成电路关键材料的研发与产业化进程,包括半导体硅片在内。
半导体硅片技术的不断进步,如大尺寸硅片(如12英寸硅片)的普及,提高了生产效率并降低了成本,进一步激发了市场需求。同时,新型硅基材料的研发和应用也为硅片行业的未来发展提供了新的可能。随着国内半导体硅片企业的技术不断成熟,国产化替代进程加速。国内企业在技术研发、产能扩张等方面取得了显著进展,逐步打破了国际垄断局面。
当前半导体行业整体上呈周期性波动和螺旋式上升的趋势,半导体硅片行业的市场波动基本同步于整个半导体行业的波动周期。未来随着 5G/6G、人工智能、云计算、物联网、智能汽车等多种技术的发展和应用的拓展,半导体硅片仍然会向更先进的5nm、3nm、2nm制程前进,半导体硅片市场需求长期来看仍将不断增长。
更多资料请参考中商产业研究院发布的《中国半导体硅片行业市场前景及投资机会研究报告》,同时中商产业研究院还提供产业大数据、产业情报、行业研究报告、行业白皮书、行业地位证明、可行性研究报告、产业规划、产业链招商图谱、产业招商指引、产业链招商考察&推介会、“十五五”规划等咨询服务。
特别声明:以上内容(如有图片或视频亦包括在内)为自媒体平台“网易号”用户上传并发布,本平台仅提供信息存储服务。
香港这天,林子祥嘴斜严重,莫文蔚尽显沧桑,洪金宝拄拐杖没眉毛
2024-11-26 14:08:54
头部汽车真皮座椅面套商上海国利暴雷?被指一度拖欠工资,厂区却仍在施工
2024-11-26 12:16:11
韩军方:朝军切断韩朝输电塔电线
越南高铁将全球招标,在中日间来回横跳,放话不转让技术就踢出局
2024-11-26 16:54:35
管晨辰晨再发声:就是看不惯她,账号被封说明一切,不会选择道歉
2024-11-26 15:05:13
25岁小伙当和尚,为抢价值数百万玉佛,竟将6旬师傅脱光羞辱致死
2024-11-26 08:00:14
年轻人的“次抛”生活:免费体验,绝不办卡
2024-11-26 10:07:33
致命毒品芬太尼!马斯克:价格即将飙升!
2024-11-26 13:25:21
一重要犯罪嫌疑人刑拘在逃!山西公安公布照片悬赏
2024-11-26 22:37:07
广东一死刑犯准备枪决,不料当场说出4个字,枪决立马取消
2024-05-02 19:55:56
美国能熬死苏联!同理也能打败中国?李显龙说了句公道话,很中肯
2024-11-22 18:27:59
管晨辰评吴柳芳:我跳的舞都经过层层审核,想擦边都擦不了的那种
2024-11-26 16:19:35
惊天大反转!特朗普向乌克兰下最后“狠话”!!!
2024-11-26 10:21:16
张维为:若俄导弹打到美国 各州定会乱成一锅粥
2024-11-26 14:23:12
许家印出事被捕调到北京,该交代的都交代了,恒大案即将迎来结局
2024-11-26 21:03:06
东北局地特大暴雪已破纪录!积雪厚达43厘米!
2024-11-27 08:36:06
1美元兑107.75卢布,1卢布不值1美分,股市6个月下跌30%,加速了
2024-11-26 23:59:28
“猴哥说车”迎来全网骂潮:一步错步步错,3个雷区他全部踩中了
2024-11-26 11:50:32
2024-11-26 17:04:44
海港高层彻底坐不住了,不仅因为3-1力克蔚山,更因为以下几点!
2024-11-27 00:26:49
2024-11-27 10:51:00
洪灏刘煜辉对谈实录 涉及A股、债务等!
美联储公布11月会议纪要 预测12月将再次降息
欧洲能源危机加剧,能否再次托起中国光伏?
三大指数集体低开 短剧游戏板块及高位股多数走低
前10月全国规模以上工业企业利润同比下降4.3%
退役体操女运动员再就业 用挣的钱给家人在长沙买房
2024年1-10月份全国规模以上工业企业利润下降4.3%
华商:我跟当地人说为何阿富汗学不了中国 他们哈哈大笑
男子为骗保推妻坠海被执行死刑 妻子死后他曾开房招嫖
非法高利放贷、组织卖淫 警方征集10人违法犯罪线索
退役体操女运动员再就业 用挣的钱给家人在长沙买房
2024年1-10月份全国规模以上工业企业利润下降4.3%
华商:我跟当地人说为何阿富汗学不了中国 他们哈哈大笑
男子为骗保推妻坠海被执行死刑 妻子死后他曾开房招嫖
非法高利放贷、组织卖淫 警方征集10人违法犯罪线索
扣篮命中率28%,NBA首发前锋
5-1!3-3!欧冠疯狂夜:曼城大翻车,4场惨案,意甲3队全胜
黑色14分钟!曼城3-3闪崩:瓜帅绝望摸头,创欧冠32年之耻
欧冠第5轮积分:国米巴萨暂升前2,枪手升第7巴黎跌至第26
3-0打爆黑马!巴萨5轮12分飙升第2,36岁巨星双响:轰欧冠第100球
无性婚姻,深度抑郁,葛夕怎么走不掉
赵丽颖获金莲花奖女主女配双提名,这是啥奖?
宋慧乔晒泰国度假照,饮食曝光难怪身材好
香港这天,莫文蔚自然老去,洪金宝瘦了好多
《乘风2025》曝光的25位姐姐,阵容远超第五季
余承东:Mate70对得起那四字 靠抄袭没未来
最高预售价150万元!江淮联手华为进军高端车
OpenAI Sora疑遭恶意泄露 因内测人员“破防”:报酬太少
英特尔获美国政府78.7亿美元拨款 用于建设新工厂
特朗普胜选后,墨西哥对比亚迪建厂计划犹豫了
解决油车无法处理的难题 仰望U7数字底盘这么强
第五代胜达 2.0T动力20万就能拿 专业空间选手
尊界S800初亮相 起售价超100万/对标迈巴赫
再探全新岚图梦想家 乾崑智驾惊喜满满
23.99万起!特斯拉突击降价 其他车企是否跟?
城市24小时|领跑万亿城市,武汉“开挂”了?
民间高手丨千年传承“手艺人”更是“守艺人”
云游中国 拒绝特种兵!北方也有“真江南”
秋颜悦色|如果秋日来信,一定是金黄色的好运
看完这封信,我决定站出来为《归龙潮》说几句话
《昭和米国物语》是否有试玩版?总监:现在还不能说
是你的童年回忆吗?世嘉Dreamcast主机上市26周年!
TGA在微博关注了郎朗 玩家:能上台为黑猴演奏?
明年开始上课,成都初中舞蹈/影视/戏剧教材都是什么样的?
为什么不要当100分父母?真正厉害的父母,都离不开“五五定律”
【衡水山东艺考文化课提分】家长们信得过的衡水名校
从474万到388万,考研人数急速下滑,“躺平”潮来袭?
从4个“视角”出发,促进学生由浅层学习走向深度学习
华硕推出 USB-BE92 Nano 紧凑型 USB Wi-Fi 7 无线
绿色办公:飞利浦推出 3 款环保显示器,最高节能 80%
Canalys:三季度全球真无线耳机市场出货量同比增长15%
巨无霸:英伟达 RTX 4090 Ti 显卡再次曝光,四槽位设计
白岩松谈人口老龄化:社会要降低老年人门槛

产业招商/厂房土地租售:400 0123 021
或微信/手机:13524678515; 13564686846; 13391219793
请说明您的需求、用途、税收、公司、联系人、手机号,以便快速帮您对接资源。
长按/扫一扫加葛毅明的微信号





